Master Of Animation, Games & Interactivity
Master Of Animation, Games & Interactivity

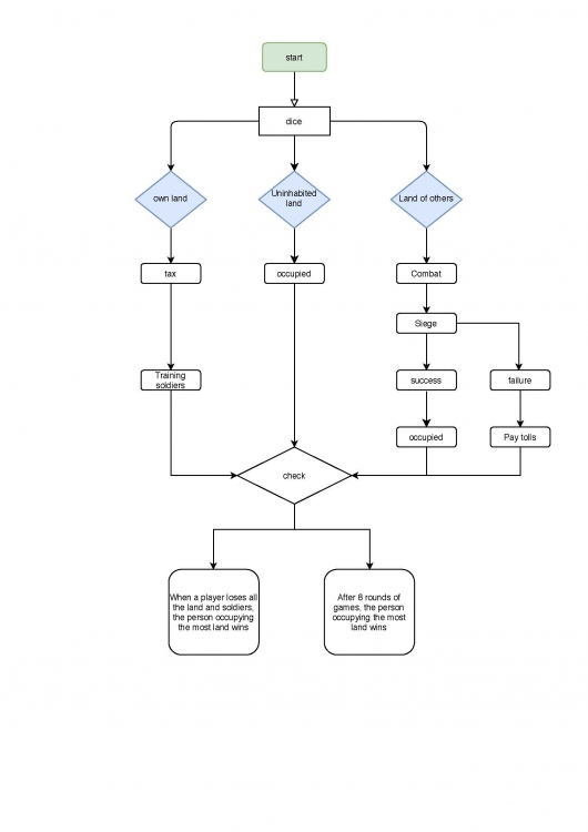
I made a simple flowchart for a game based on Monopoly. It can be used as a video game or a board game. As a general, players can use the land they occupy to gain an advantage. When the player meets the conditions to establish a country, it is a victory.

About This Work

By Marcus
Email Marcus
Published On: 15/03/2020